Laban Movement Analysis
Cette étude nommée LMA, Laban Movement Analysis (analyse du mouvement), a mené Rudolf Laban à observer les transformations structurelles du corps humain dans les plans de l’espace en trois dimensions, en relation à soi-même et à l’environnement. Il s’agit de « travailler cette matière qui nous entoure et celle qui nous constitue », selon Angela Loureiro, danseuse chorégraphe et spécialiste LMA. Le danseur fait « l’expérience de l’espace en tant que déplacement » tout autant que « celle de l’espace en tant que matière et sensation ».
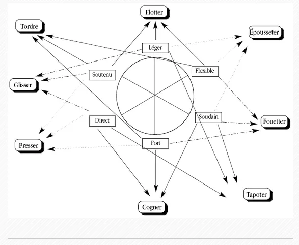
Grilles d’analyse
Rudolf Laban a développé les notions d’effort, de forme, de phrasé, d’espace et d’interrelation, sur lesquelles je m’appuie afin d’établir mes grilles d’analyse du mouvement. Elles facilitent tout d’abord ma lecture spontanée des mouvements et ma réponse corporelle simultanée ou différée. Dans un second temps, elles permettent une retranscription des éléments marquants ou récurrents dans les mouvements observés et effectués.
Création et improvisation
Selon Rudolf Laban, le corps mis en jeu à travers la danse devient un « réseau sensoriel, pulsionnel et imaginaire inséparable d’une histoire individuelle et collective ». Suivant cette idée de création artistique telle une expression de l’intériorité de la personne, j’utilise l’improvisation dansée, guidée et semi-guidée, selon le rythme et l’évolution du groupe.
Légèreté et gravité
Dans l’opposition aux forces gravitaires et le maintien de l’alignement naturel du corps, je travaille à préserver la connexion entre la cage thoracique et le bassin chez la personne, où Rudolf Laban situe respectivement le « centre de légèreté » et le « centre de gravité » du corps. La conscientisation de ces deux parties du corps et de leur interrelation est au centre de ma pratique. Je m’éloigne ici de l’approche d’Isadora Duncan, laquelle centrait le mouvement autour du plexus solaire, situé sous la pointe du sternum.


